Proyectos de Software Grandes: El Pipeline Caótico del Desarrollo de Software en Tiempos Modernos
Posted on October 3, 2025 • 9 minutes • 1719 words • Other languages: English
Este post es parte de mi serie de blogs sobre Proyectos de Software Grandes .
- La Perspectiva de un Desarrollador
- Los Hechos que Definen Nuestro Pipeline Caótico
- ¿Y Ahora Qué Hacemos?
Si tuviera que describir el estado actual del desarrollo de software a gran escala en una palabra, sería: Caótico.
Posta, parece que colectivamente abrazamos la complejidad como si fuera una feature, no un bug. Estamos armando catedrales digitales enormes con demasiadas piezas móviles, que se sostienen con cinta aisladora, archivos YAML y pura fuerza de voluntad. Y lo aceptamos como algo normal.
Ojo, no tengo la solución para este quilombo. No estoy por venderles un curso ni a pitchear mi framework revolucionario. Pero creo que listar las cosas que me preocupan es un buen primer paso.
En futuras publicaciones, definitivamente planeo compartir mi filosofía sobre cómo elegir las herramientas correctas, armar las cosas de manera eficiente y enfocarse en shipping (entregar valor), no solo en construir la arquitectura más compleja posible. Pero antes de llegar a eso, tenemos que hablar de la realidad desordenada.
La Perspectiva de un Desarrollador
Soy desarrollador.
Hice mi carrera en las trincheras, principalmente con Java/Spring Boot, armando y manteniendo sistemas para el Gobierno Argentino, fintechs y bancos.
Soy el que escribe las APIs, se conecta a las bases de datos y lidia con el flujo de autenticación. Nunca fui el que dibuja los diagramas de alto nivel en las salas de reuniones diciendo “sí, necesitamos este servicio del proveedor de la nube”.
Sin embargo, hice mi tarea. Llevo las certificaciones (Google Cloud Architect , PSM I ) no como insignias de conformidad, sino como prueba de que entiendo exactamente cómo es la complejidad.
Ahora que ya aclaramos que estuve bien metido en el barro metafórico, hablemos de los problemas específicos que hacen que los proyectos grandes se sientan tan caóticos.
Los Hechos que Definen Nuestro Pipeline Caótico
Permítanme guiarlos a través de algunos hechos que definen el panorama actual del desarrollo de software. Algunos son problemas. Otros son simplemente la realidad, y tenemos que aceptarlos. Pero aceptar la realidad no significa que no podamos intentar mejorar.
El Infierno del Onboarding es el Default
Seamos honestos: Cuando te sumás a un proyecto nuevo, ¿cuánto tiempo pasás hasta que subís tu primer código que aporte valor?
La respuesta es casi siempre: Demasiado.
El primer mes de cualquier trabajo de desarrollador en un sistema grande no se trata de construir features; se trata de intentar hacer que el entorno de desarrollo funcione.
Pasás los días luchando con herramientas internas propietarias, peleando con conflictos de dependencias, clonando 30 microservicios distintos. Es un proceso frustrante, que te deja sin energía y que desmotiva a los nuevos.
¿Y por qué? Porque el sistema está diseñado con tantas partes intrincadas que nadie puede replicar el entorno de producción fácilmente.
Sos un Maintainer, No un Builder (Y Está Bien)
Esta sección es medio un copy-paste de este video de Shade of Code. Véanlo, es un gran canal.
La mayoría de los trabajos de software no son sobre construir cosas desde cero. Son sobre mantener vivas las cosas que ya existen sin que exploten.
El código ya está escrito. El sistema ya se entregó. Ahora tu trabajo es evitar que colapse por su propio peso.
Porque entregar el producto es solo el principio.
Ya no se trata de hacer que algo funcione. Se trata de que siga funcionando, lo que significa:
- Corregir bugs que vos no causaste.
- Dar soporte a features que vos no construiste.
- Actualizar dependencias sin romper la aplicación.
- Reescribir lógica que ya nadie entiende (porque, ¿el desarrollador original? Se fue).
La mayoría de los sistemas viven mucho más tiempo de lo que esperan sus creadores. Lo que empezó como “solo un prototipo” ahora es el core de la empresa, y vos sos el que lo mantiene vivo.
No es glamoroso, pero acá es donde sucede la ingeniería de verdad.
Escribir código totalmente nuevo es divertido. Es creativo. Da satisfacción. ¿Pero mantenerlo? Ahí es donde aprendés de arquitectura, porque por fin ves las consecuencias de las decisiones de diseño.
Que seas un maintainer no significa que estés estancado. Aún podés construir, solo que de maneras más silenciosas e inteligentes. Estás resolviendo problemas.
La Creatividad Humana se Mide con Story Points
Cuando estaba estudiando para mi certificación Professional Scrum Master (PSM I) leí el Manifesto for Agile Software Development .
- Nota importante: Agile y Scrum no son lo mismo. Scrum es un framework. Agile es una cultura.
Los principios son sólidos. Pensás: “Esto es genial. Estamos organizados. Agile nos salvará del caos, hará que el desarrollo sea más rápido y unirá a los equipos”.
Después me di cuenta de que cada empresa grande que dice usar Agile, en realidad está usando su propia versión rota y súper personalizada. Ya no están usando Agile como se debe; están usando Agile™.
Cualquier esfuerzo, tiempo o energía invertidos en hacer algo que no contribuya directamente a poner software valioso en manos del usuario, eso es un desperdicio.
Gastamos energía mental quemándonos, fingiendo que estamos concentrados en las llamadas de Teams. Se trata menos de entregar valor y más de mantener un puntaje artificial de “velocidad” que se vea bien en el dashboard de Jira.
Mientras tanto, las fechas de entrega siguen cayéndose, las features siguen fallando, y la vieja energía de “moverse rápido y romper cosas” fue reemplazada por “moverse en círculos y agendar otra retrospectiva”.
La mala implementación de Agile destruye a los principiantes al convencerlos de que así se ve el desarrollo real. No construir. No resolver problemas. Sino trabajo simulado que queda lindo en un dashboard.
Que no se me malinterprete: la colaboración no es mala. La comunicación es importante. Pero la mayoría de las implementaciones de Agile convierten construir cosas copadas en una obra de teatro.
¿Y ese story point que pasaste veinte minutos defendiendo en la planificación? No importa. Nunca importó. Vamos a entregar tarde igual.
La Arquitectura por Defecto Tiene Demasiadas Piezas Móviles
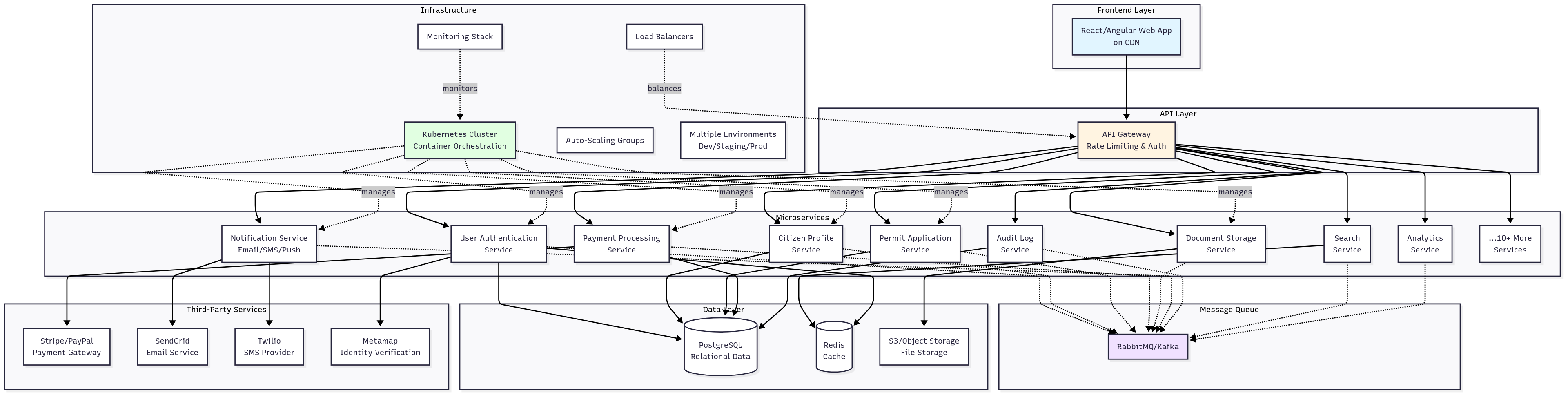
Imaginemos que estamos armando un Sistema de Administración Municipal (greenfield brownfield blufield , no importa). Imaginemos funcionalidades que cubran todo, desde:
- Registro y gestión de cuentas ciudadanas.
- Solicitudes y renovaciones de permisos online (muchos formularios, workflows e integraciones).
- Facturación y pagos de servicios públicos (lógica financiera compleja, integraciones de terceros).
- Acceso y solicitudes de registros públicos (seguridad de datos, búsqueda y recuperación).
- Herramientas administrativas internas para el personal municipal (diferentes roles de usuario, dashboards).
Ahora, imaginemos que le pitcheamos este proyecto a una Big Tech o una consultora que quiere parecer “lista para la empresa” (enterprise-ready).
La propuesta comenzaría con un diagrama precioso que muestra:
El diagrama es tan complejo que hasta cuesta verlo. Si querés, abrilo en una pestaña nueva y hacé zoom.
- Capa de Frontend: Una aplicación web pública (probablemente React o Angular ) alojada en un CDN .
- API Gateway : Gestionando todas las solicitudes entrantes, limitación de tarifas, autenticación.
- Microservicios
(uy, acá vamos):
- Servicio de Autenticación de Usuario.
- Servicio de Perfil Ciudadano.
- Servicio de Solicitud de Permisos.
- Servicio de Procesamiento de Pagos.
- Servicio de Almacenamiento de Documentos.
- Servicio de Notificaciones (correos electrónicos, SMS, push notifications).
- …
- …
- … captan la idea.
- Cada microservicio tendría su propio repositorio , su propio pipeline de despliegue , su propia documentación, y probablemente su propio equipo.
- Message Queue : RabbitMQ o Kafka para la comunicación entre servicios.
- Múltiples Bases de Datos :
- Almacenamiento de Archivos: S3 o equivalente para la subida de documentos.
- Integraciones de Terceros:
- Infraestructura:
- Cluster de Kubernetes para la orquestación de contenedores.
- Grupos de autoescalado .
- Balanceadores de carga .
- Múltiples entornos (dev, staging, producción) .
- Stack de monitoreo .
Es todo muy impresionante. Suena increíblemente robusto. Y, seamos honestos, algunos de esos puntos podrían estar legítimamente justificados.
Pero, ¿no te incomoda la cantidad de links? ¿La cantidad de cosas que pueden (y van a) fallar?
Podrías pensar que esto es un “problema de skill” y que, como desarrollador, debería estar cómodo con este diagrama. Pero creo que usar las herramientas correctas y simplificar no es hacer trampa, es el camino correcto.
Normalizamos la complejidad. La convertimos en el default. Y ahora nos sorprendemos cuando nadie entiende realmente cómo funciona todo junto.
¿Y Ahora Qué Hacemos?
Primero, déjenme decir esto: No le eches la culpa a la empresa. Esto pasa en todos lados. Las empresas no abrazan la complejidad solo por el gusto de ser complejas (o al menos, eso espero). Están tratando de construir cosas que escalen, que sean mantenibles, que se vean bien para los inversores y los stakeholders. Están lidiando con decisiones heredadas, presión del mercado y la eterna lucha entre hacer las cosas bien y hacerlas rápido.
¿El contenido hermoso sobre programación que ves online? Eso es marketing. El desarrollo real es desordenado y frustrante. Así es la vida.
Pero eso no significa que no puedas, al menos, soñar con un mejor enfoque.
Es importante que formes tu propia opinión sobre el desarrollo de software. Que cuestiones los defaults. Que preguntes: “¿De verdad necesitamos todo esto?”. Que pongas resistencia cuando se agrega complejidad sin una justificación clara.
No sos un mal desarrollador por querer soluciones más simples. No te estás quedando atrás por cuestionar si realmente necesitamos diecisiete microservicios. No estás equivocado por pensar que tal vez, solo tal vez, haya una mejor manera.
En el próximo posteo, voy a dejar de quejarme y empezaré a compartir cuál sería mi enfoque: La filosofía, las herramientas y la mentalidad para encarar proyectos de software grandes de una manera significativamente menos caótica. ¿Será perfecto? Absolutamente no. ¿Todos van a estar de acuerdo? Definitivamente no. Pero al menos será honesto, y estará basado en experiencia real.
Hasta entonces, seguí entregando valor. Seguí cuestionando. Y recordá: si tu entorno de desarrollo tarda tres semanas en configurarse, no es tu culpa. Es un problema de diseño del sistema.
(¿Estoy siendo muy duro? ¿No lo suficiente? Ni idea)
Próximo Post: Proyectos de Software Grandes: Cómo encarar